武芯烧录器支持德州仪器(TI) TMS320F2803x 系列芯片编程烧录
发布时间:2026-02-25 16:09:55
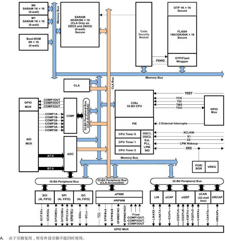
TMS320F2803x 是德州仪器(TI)C2000™ 系列中的一款32位微控制器,延续了 C2000™ 平台在处理、传感与驱动方面的深度优化优势,能够显著提升工业电机驱动器、光伏逆变器、数字电源、电动汽车与交通运输、电机控制以及各类感应与信号处理等实时控制应用的闭环性能。F2803x 系列将C28x 内核与控制律加速器(CLA)的强大运算能力,连同高度集成的控制外设,整合到低引脚数的紧凑封装中,在确保高性能的同时兼顾空间与成本效益。该系列在代码层面与早期基于 C28x的器件保持兼容,并且具备较高的模拟外设集成度,可减少外部元件数量、简化系统设计。
F2803x 系列内部集成稳压器,支持单电源轨运行。在 PWM 控制方面,高分辨率 PWM(HRPWM)模块经过强化,可实现双边沿控制(调频),为功率开关的精细时序调节提供更大灵活性。模拟比较器部分新增10 位内部基准,并支持直接路由至 PWM 输出实现即时控制,提升系统可靠性与响应速度。ADC 可在 0 V 至 3.3 V的满量程范围内进行转换,并支持通过 VREFHI/VREFLO基准进行比例运算,适配多种传感器信号源。此外,ADC 接口已针对低开销与低延迟进行了优化,确保采样数据能够快速进入处理环节,广泛应用于车辆无线充电模块、逆变器、电机控制和数字电源等场景。
主要特性
高效 32 位 CPU (TMS320C28x)
可编程控制律加速器 (CLA):32 位浮点数学加速器、独立于主 CPU 之外的代码执行
字节序:小端字节序
支持 JTAG 边界扫描
器件和系统均可实现低成本
时钟:两个内部零引脚振荡器、片上晶振振荡器和外部时钟输入、看门狗计时器模块、丢失时钟检测电路
多达 45 个具有输入滤波功能且可单独编程的多路复用 GPIO 引脚
可支持所有外设中断的外设中断扩展 (PIE) 模块
三个 32 位 CPU 计时器
每个增强型脉宽调制器 (ePWM) 中均有一个独立的 16 位计时器
片上存储器:闪存,SARAM,OTP,引导 ROM 可用
代码安全模块
128 位安全密钥和锁:保护安全内存块、防止固件逆向工程
串行端口外设:
一个串行通信接口 (SCI) 通用异步接收器/发送器 (UART) 模块
两个串行外设接口 (SPI) 模块
一个内部集成电路 (I2C) 模块
一个本地互连网络 (LIN) 模块
一个增强型控制器局域网 (eCAN) 模块
增强型控制外设:ePWM、高分辨率 PWM (HRPWM)、增强型捕捉 (eCAP) 模块、高分辨率输入捕捉 (HRCAP) 模块、增强型正交编码器脉冲 (eQEP) 模块、模数转换器 (ADC)、片上温度传感器、比较器
高级仿真特性
封装选项
56 引脚 RSH Very Thin Quad Flatpack(无引线)(VQFN)
64 引脚 PAG Thin Quad Flatpack (TQFP) 封装
80 引脚 PN Low-Profile Quad Flatpack (LQFP) 封装
温度选项
T:–40°C 至 105°C
S:–40°C 至 125°C
Q:–40°C 至 125°C 的环境温度范围
(通过针对汽车应用的 AEC Q100 认证)

功能框图
武芯科技作为通用型芯片烧录器制造商,专注于IC烧录、测试领域。在持续优化更新烧录软件的同时,也在积极扩充和兼容各大厂商的芯片型号的烧录。ET9800烧录器支持一拖八烧录,同时提供联机、脱机等工作模式,可全方位满足德州仪器(TI)TMS320F2803x系列芯片的裸片离线烧录与在板烧录的量产需求。

ET9800是一款支持联机、脱机的量产型高速烧录器。采用高性能ARM+FPGA的硬件架构设计,编程带宽高达1.6Gb/s;内置128GB eMMC母头模块,能高效提升eMMC母片拷贝的量产效率;配备4.3英寸LCD触摸屏,优化脱机操作的交互体验;支持“一拖八”并行烧录,可实现复杂多样的烧录需求;且设备集成多种丰富接口,涵盖100/1000M以太网、SD卡、USB2.0 Device、RS-232串口、电源开关及接地端子等,灵活适配多元应用场景。同时提供上位机与下位机软件,支持自动化场景定制,适配智能化产线需求;支持各大厂商各种封装的MCU、eMMC、SPI、Nor/Nand flash、Parallel Nor/Nand flash、EEPROM及DSP等类型芯片,烧写稳定、高效。为客户提供创新的多场景芯片(IC)烧录解决方案。