武芯烧录器支持德州仪器TI BQ27Z561芯片
发布时间:2026-01-29 14:34:04
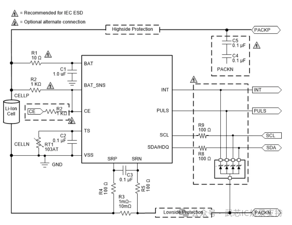
德州仪器(TI)推出的BQ27Z561 Impedance Track™电量监测计解决方案,是一款面向单节串联锂离子及锂聚合物电池包设计的高精度、高集成度电量监测芯片。BQ27Z561 采用可闪存编程的定制精简指令集 CPU(RISC)作为核心处理单元,并内置 SHA-256 安全认证模块,能够在系统与电池包之间实现可靠的安全识别与数据保护,有效提升系统整体安全性。其单节电池设计支持并联电芯配置,通过多电芯并联的方式提高整体电池容量,从而更好地满足大容量供电需求。在通信方面,BQ27Z561提供 I2C 兼容接口和 HDQ 单线接口两种通信方式,便于与主控系统进行灵活连接和数据交互。
该器件还集成了多项关键功能,以支撑高精度的电量监测应用,包括:
温度检测功能:同时支持内部和外部温度检测选项,可分别测量系统端和电池端的温度;
SHA-256 安全认证功能:在系统与电池包之间建立安全通信通道,实现设备身份验证,防止非法接入和篡改;
中断功能:当充电状态(SOC)、电压或温度等关键参数出现异常时,可主动产生中断信号,及时通知系统采取相应措施;
低压运行能力:即使在电池处于深度放电的极端情况下,该器件仍可持续工作;
低功耗库仑计数(CC)模式:在系统处于低活动或待机状态时,可自动切换至低功耗库仑计数模式,在保持库仑计数功能不中断的前提下,大幅降低工作电流,延长系统待机时间,优化整体能耗表现。
总的来说,BQ27Z561是集高精度电量监测、安全认证、多模通信、宽温工作及低功耗设计等多种特性于一身,适用于单节串联锂离子/锂聚合物电池包在便携式电子设备、移动电源、电动工具等场景。
主要特性
支持低至1mΩ 的高侧和低侧电流检测电阻
SHA-256 认证响应器,用于提高电池包安全性
两个独立的 ADC
支持电流和电压同步采样
高精度库仑计数器,输入偏移误差:< 1µV(典型值)
低电压运行范围:2V
支持电池包侧电量监测
宽量程电流应用:1mA 至 > 5A
有效高电平或低电平中断引脚
节能模式(典型电池包运行范围条件)
典型睡眠模式:< 11µA
典型深度睡眠模式:< 9µA
典型关断模式:< 1.9µA
内部和外部温度检测功能
适用于高速编程和数据访问的 400kHz I2C 总线通信接口
用于与主机通信的 HDQ 单线接口
紧凑型 12 引脚 DSBGA 封装 (YPH)

内部框图
武芯科技作为通用型芯片烧录器制造商,专注于IC烧录、测试领域。在持续优化更新烧录软件的同时,也在积极扩充和兼容各大厂商的芯片型号的烧录。ET9800烧录器支持一拖八烧录,同时提供联机、脱机等工作模式,可全方位满足德州仪器TIBQ27Z561芯片的裸片离线烧录与在板烧录的量产需求。

ET9800是一款支持联机、脱机的量产型高速烧录器。采用高性能ARM+FPGA的硬件架构设计,编程带宽高达1.6Gb/s;内置128GB eMMC母头模块,能高效提升eMMC母片拷贝的量产效率;配备4.3英寸LCD触摸屏,优化脱机操作的交互体验;支持“一拖八”并行烧录,可实现复杂多样的烧录需求;且设备集成多种丰富接口,涵盖100/1000M以太网、SD卡、USB2.0 Device、RS-232串口、电源开关及接地端子等,灵活适配多元应用场景。同时提供上位机与下位机软件,支持自动化场景定制,适配智能化产线需求;支持各大厂商各种封装的MCU、eMMC、SPI、Nor/Nand flash、Parallel Nor/Nand flash、EEPROM及DSP等类型芯片,烧写稳定、高效。为客户提供创新的多场景芯片(IC)烧录解决方案。